
一份系统性的高校市场研究报告,为品牌进入万亿级大学生消费市场提供了精准导航。
中国高校消费市场正迎来结构化增长期。据数据显示,2024年中国在校大学生年度消费规模已达8500亿元,2025年预计突破1.3万亿元,2028年将进一步增至1.6万亿元,年增长率约为5%。这一市场不仅规模可观,更因Z世代大学生消费观念的多元性、决策逻辑的独特性,成为品牌需要深度洞察的核心领域——如何精准把握其消费动机与行为特征,避免资源错配,成为行业共同面临的课题。

8月,深耕高校市场12年的掌上大学发布了《2025中国高校蓝皮书》(以下简称“蓝皮书”)。这份报告基于全国3167所高校、3891万在校生(2024年数据)的实地调研与线上数据采集,首次系统提出针对Z世代大学生的AISPS消费决策模型,为品牌抢占高校市场提供了兼具理论创新与实战价值的方法论。

一、理论创新:AISPS 模型重构校园营销核心链路
蓝皮书最核心的理论突破,是提出适用于Z世代大学生的AISPS消费决策模型(注意-兴趣 -社交验证-小样试用-购买-分享),这一模型并非抽象概念,而是基于海量真实消费行为数据提炼而成,每一个环节都有明确的数据支撑。
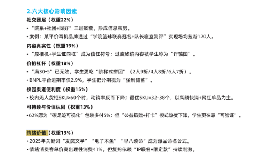
其中,“社交验证”被证实是大学生购买决策的核心门槛。数据显示,72%的学生表示,需看到3个以上同校同学的真实 “晒单”(如“原相机 + 学生证同框”的使用场景分享)才会对产品产生收藏意愿;而校园KOC(粉丝规模≤3000人)的转化效率是头部 KOL的2.6倍,尤其“同院系/同社团”的身份标签,能显著提升内容可信度——这背后反映的是大学生对“身边人信任”的依赖,以及对过度滤镜化内容的天然抵触。

“小样试用” 环节则成为品牌触达学生的关键桥梁。数据显示,学生对0.3-0.5元/毫升的护肤小样接受度极高;而线下快闪活动结合宿舍楼无人领取柜的组合模式,能将品牌获客成本降至线上广告的1/4,这一数据直接验证了“先体验后购买”模式在校园场景的高效性,也为美妆、快消等品类品牌提供了可落地的获客路径。
从模型闭环来看,“分享” 环节并非终点,而是新消费的起点。48小时内二次传播率最高的内容是学生自发创作的"薅羊毛攻略""平替公式",这种基于真实体验的社交裂变进一步强化了"社交验证"的核心价值,形成“体验-分享-验证-复购”的良性循环。

二、数据纵深:六大区域消费差异具象化,破解 “一刀切” 困局
蓝皮书的另一大价值,在于以量化数据呈现中国高校消费市场的地域差异性,为品牌制定区域化策略提供了精准参考。不同于泛泛的区域特征描述,报告通过细分学历层次、消费场景、品类偏好,让地域差异更具实操指导意义。
从六大区域核心特征来看:
华南地区:美妆与数码消费需求突出,学生月均美妆支出300-500元;数码产品更新频率高;茶饮文化渗透深,学生月均茶饮支出150-200元,外卖日均订单量是北方高校的1.5倍;
华北地区:图书与文化消费占比领先,双一流高校学生年均购书支出800-1200元;冬季保暖消费为刚需,学生冬季购置羽绒服、雪地靴等支出约800-1200元;聚餐文化浓厚,人均单次餐饮支出50-80元;
华东地区:高端数码与健康消费偏好显著,高校学生笔记本电脑、平板电脑持有率超90%,高端机型占比40%;健康零食购买量同比增长60%,健身与运动消费活跃;
西南地区:餐饮消费占比最高,川渝高校学生日均餐饮支出25-35元;二手交易活跃,人均节省30%开支;
西北地区:运动户外与地域特色消费鲜明,学生购买户外装备年均支出500-800元;面食消费主导,日均面食支出占餐饮总费用的60%;
东北地区:冬季保暖消费显著,学生冬季服饰年均支出1000-1500元;社交聚餐文化浓厚,学生每周聚餐1-2次,人均单次支出60-100元;
此外,通过“消费能力-品类偏好-渠道选择” 的交叉分析,还能识别出不同区域的潜力赛道。例如,华南的美妆小样、西南的特色餐饮,这些细分领域的机会点,为品牌避免“全国统一策略”的资源浪费提供了方向。


三、消费新趋势:“矛盾统一” 背后的需求逻辑
2025 年高校消费市场呈现出鲜明的“矛盾统一”特征——理性与感性并存、短期享乐与长期健康兼顾,这种复杂性恰恰反映了 Z 世代大学生的真实消费心态,也对品牌的洞察能力提出更高要求。
蓝皮书数据显示,“情绪消费” 与 “理性消费” 并非对立关系:一方面,情绪消费客单价高出理性消费41%,学生愿意为兴趣圈层产品(如二次元周边)、情绪体验类服务(剧本杀、音乐节)支付溢价,63%的学生表示“产品带来的愉悦感” 是重要决策因素;但另一方面,这种情绪消费并非盲目,复购高度依赖 “IP 联名+限定款” 的持续刺激,且学生对价格敏感带清晰,9.9-39.9元“小确幸” 区间消费频次最高,客单价超79元时需“宿舍众筹”共同决策。
更值得关注的是 “可持续消费” 与 “朋克养生” 的并行趋势:62% 的学生愿意为“碳足迹可视化” 包装多付5%溢价;但同时,“熬夜时购买保健品”的“朋克养生”行为普遍存在,这种看似矛盾的选择,本质是学生对“健康需求”与 “即时满足” 的平衡——品牌若能精准捕捉这种平衡,便能找到差异化切入点,例如推出“低糖但口感佳”的茶饮、“便携装熬夜保健品” 等。

四、七大类目深度解析:穿透需求本质
蓝皮书对高校市场七大核心消费类目进行了系统性拆解,不仅明确价格区间与消费偏好,更深入分析 “需求背后的动机”,为品牌产品开发与定价提供直接参考。
美妆个护:50-100 元为核心价格带(44.93% 学生选择),面部护理以保湿、修护功效为主;女性是消费主力(占比 78.28%),但男性美妆市场需求逐步释放;

美食酒饮:食品支出占月消费 64.7%,正餐价格集中10-30元/餐,饮料以10-15元段最受欢迎(36.9% 选择);健康化趋势明显;

寝居百货:50-200元价格带占比75%,纯棉床品、收纳用品为刚需;线上电商是主要购买渠道(占比 60%),学生最关注产品质量与促销活动;

数码家电:手机占数码消费60%,2000-4000元为主流机型;电脑分档清晰,学习本(3000-6000 元)、入门游戏本(5000-8000元)、高端游戏本(8000-15000元)对应不同需求,售后服务关注度达45%;

服饰箱包:151-300元价格段增速最快,休闲风(36.93%)与国潮设计偏好显著;箱包类中,24英寸行李箱占比46%;

户外文娱:201-400元/月消费占比29.4%,露营装备、飞盘为社团标配;83.7%学生购买时优先考虑“功能与场景适配”;

营养保健:50-300元价格带占比58%,增强免疫力、改善睡眠为核心需求。
五、趋势前瞻:体验式消费成增长新引擎
蓝皮书预测,2025年高校消费市场将逐步向 “体验化、品质化、数字化” 方向发展。其中,体验式消费成为最核心的增长引擎——兴趣爱好付费占比已达37.48%,剧本杀、音乐节、露营等情绪体验类消费成为主流,学生消费从 “物质拥有” 向 “精神感受” 跃迁。
具体来看,三大趋势值得关注:
体验升级:单纯的 “玩乐消费” 向 “深度体验” 转变,如露营从“打卡拍照” 转向 “主题露营(如星空露营)”;
品质消费:一线城市学生愿为耐用性支付溢价,“价格 + 质量” 双重考量的性价比逻辑仍是主流;
数字化渗透:算法推荐影响70%消费决策,社交电商规模持续扩大,但学生对 “信息茧房”“消费异化” 的警惕性也在提升,对真实、透明的内容需求更强。

六、行业价值:构建高校市场的“信任坐标系”
自 2017 年起,掌上大学便与温州大学大数据研究院合作搭建 “掌上易数” 高校数据平台,整合大学生校内反馈、千品千校行路演、平台注册用户等多元数据,形成了持续、稳定的高校市场数据积累。这种 “长期深耕 + 数据闭环” 的优势,让蓝皮书区别于短期调研报告,具备更强的连续性与可信度。对行业而言,这份蓝皮书的发布具有三重价值:
降低认知门槛:为首次进入高校市场的品牌提供 “入门指南”,避免因不了解校园规则而导致的资源错配;
建立行业标准:通过公开 AISPS 模型、区域消费数据、类目分析框架,为高校营销提供可参考的 “通用语言”;
推动生态共赢:帮助品牌与高校群体建立 “信任连接”,既满足学生真实需求,也提升品牌在校园市场的长期竞争力。
行业分析师指出,高校市场封闭性强、迭代快、信任门槛高,普通报告难持续捕捉脉络,掌上大学发布蓝皮书,相当于为行业提供 “解码钥匙”,助品牌从 “粗放投放” 转向 “精准运营”,推动高校商业生态健康发展。

结语:读懂Z世代,方能赢得万亿市场
随着高校市场迈入万亿规模,“读懂 Z 世代” 已从 “选择题” 变为品牌的 “必答题”。《2025 中国高校蓝皮书》的价值,不仅是提供数据与模型,更传递新的营销思维 —— 从“说服个体” 转向 “构建群体证据链”,从 “流量思维” 转向 “信任思维”。期待更多品牌以这份报告为参考,走进学生生活与精神世界,共同开拓万亿级蓝海。
下载“北京日报”客户端 阅读体验更佳哦

扫描二维码下载手机客户端


扫描二维码下载手机客户端
-->分享到









发布评论文明上网理性发言,请遵守评论服务协议
![]()
未登录
0/200发布发布全部评论0条
点击加载更多
欢迎下载“北京日报”客户端发表评论
相关阅读热门报道换一批推荐阅读换一批精彩视频换一批猜你喜欢滚动北京国内国际北晚社会文娱体坛旅游文史阅读深度产经调查互联网美食北晚健康消费北晚行业北晚网摘网站地图新闻评论深度理论视频图库悦读互联网财经文化体坛科教消费矩阵网摘东城区政府网站西城区政府网站朝阳区政府网站海淀区政府网站丰台区政府网站石景山区政府网站门头沟区政府网站房山区政府网站通州区政府网站顺义区政府网站大兴区政府网站昌平区政府网站平谷区政府网站怀柔区政府网站密云区政府网站延庆区政府网站市人大市政协市监察委市高级人民法院市人民检察院市政府办公厅 市发展改革委 市教委市科委市经济信息化局市民族宗教委市公安局市民政局市司法局市财政局市人力社保局市规划自然资源委市生态资源局市住房城乡建设委市城市管理委市交通委市水务局市农业农村局市商务局市文化和旅游局市卫生健康委市退役军人事务局市应急管理局市市场监督管理局市审计局市政府外办市国资委市广播电视局市文物局市体育局市统计局市园林绿化局市地方金融监管局市人防办市信访办市知识产权局市医保局 京报媒体矩阵北京日报 北京晚报北京青年报北京商报音乐周报新闻与写作北京日报客户端长安街知事艺 绽北晚在线北京深读空间


关于我们 京报集团京报移动传媒北晚在线版权声明联系我们 友情链接人民网新华网央视网光明网中国网中国日报网中国经济网千龙网今日头条百度新浪网易腾讯搜狐爱奇艺优酷
Copyright ©1996-2025 Beijing Daily Group, All RightsReserved
京公网安备11040202120009号 |工信部备案号:京ICP备14054880号-1
主管:北京日报报业集团 主办:京报移动传媒有限公司
网上有害信息举报专区

掌上大学《2025中国高校蓝皮书》发布,破解Z世代消费决策黑箱网络2025-10-22 11:13
专注报道您想看的新闻
长按二维码查看文章详情

点击下载
发布评论文明上网理性发言,请遵守评论服务协议![]()
未登录
0/200登录发布全部评论0条
点击加载更多
账号登录短信登录请输入手机号
股王配资-股市杠杆公司-我要配资平台-股票正规平台提示:文章来自网络,不代表本站观点。